开云官网版
专业气体检测监控一站式方案服务

当前位置: 网站首页 > 开云app下载官网手机版 > 固定一体式气体检测仪系列 >

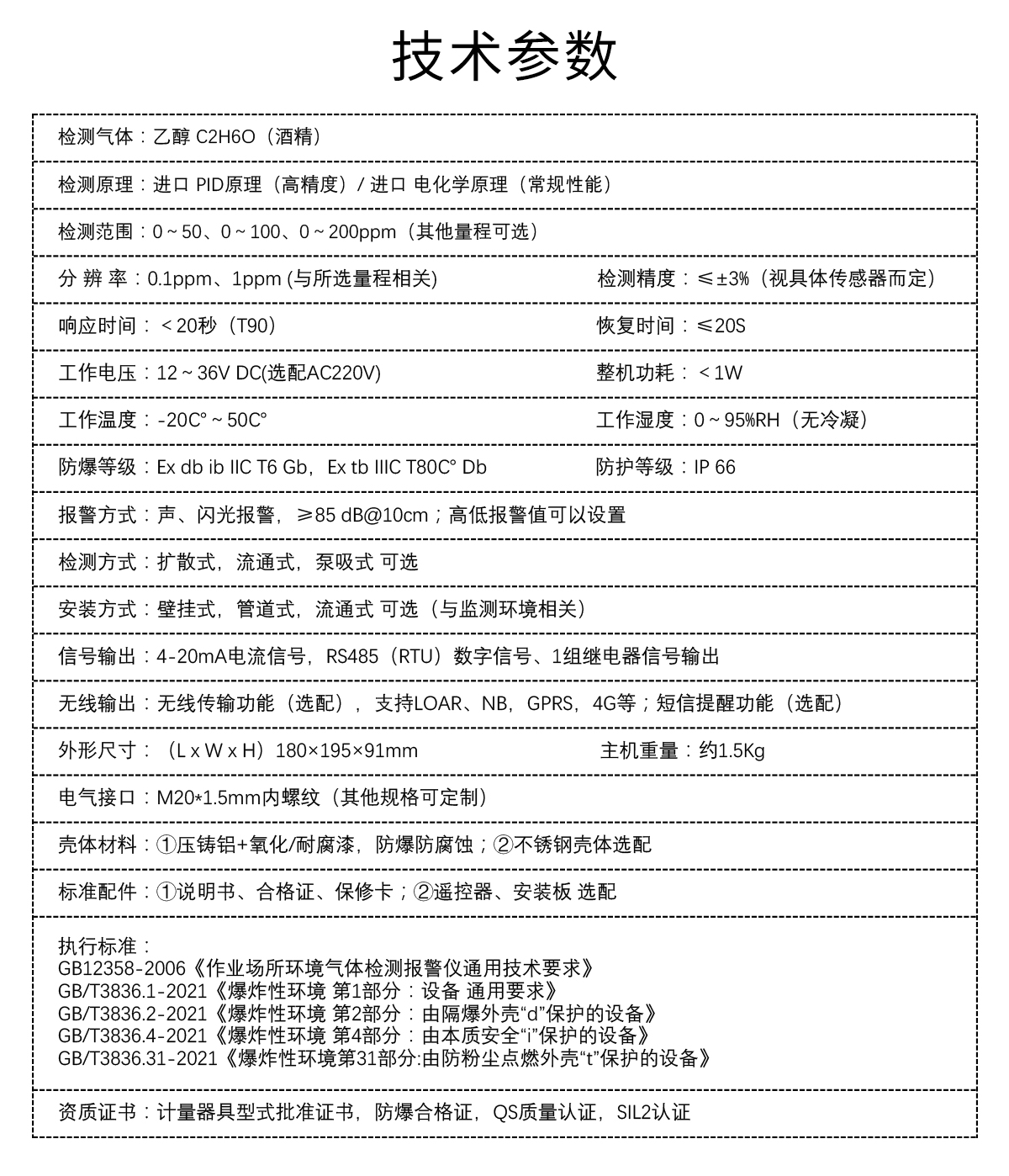
固定式乙醇气体检测仪 HD-T700-乙醇

产品概述:HD-T700系列固定一体式气体探测器是一款技术成熟、性价比较高的有毒气体泄漏检测仪表,采用强大的微型处理器和高性能的进口检测元件,具有仪表稳定性好、检测灵敏、使用寿命长的特点;广泛应用于石油化工、冶金、焦化、污水处理、电力隧道、市政管廊、化肥、制药、电子新能源等行业。

在线咨询
  • 产品详情
  • 产品定制选配

T700有毒_01.jpgT700有毒_02.jpg官网新增-1有毒-最终版.jpg产品内页-600700_04.jpg固定式乙醇检测仪

掌握核心定制选配

返回列表

上一篇: 固定式甲醇气体检测仪

下一篇: 固定式乙炔气体检测仪

瀚达-专业气体工程师
24小时在线服务

提交需求快速为您推荐合适产品

开云官网版
188-5317-8077
Baidu
map